
继续上节课内容,主要学习正文「广释明唯识相」中的「明能变相」,「明能变相」又下分三章,今天主要学习第一章「三相门」和「所缘行相门」。
《唯识三十颂》 目录
左右滑动查看更多
乙二、广释
丙一、 明能变相
丁一、明异熟能变
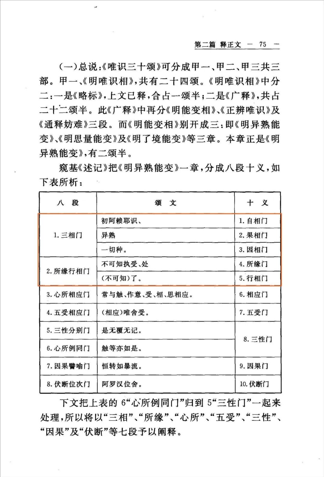
(一) 总说
(二) 释赖耶三相
(三) 释赖耶所缘及行相
(四) 释赖耶相应心所
(五) 释与赖耶相应的觉受
(六) 释赖耶的因果譬喻
【音频:00:00—06:00】
左右滑动查看更多
“初阿赖耶识、异熟、一切种。”阿赖耶识有三个相貌:自相、因相和果相。自相是总相,因相和果相是别相。阿赖耶识,是总的;异熟识,就是果的意思;一切种,代表阿赖耶识里面储存了大量的种子,属于因相。
阿赖耶翻译到中国话是“藏识”,里面有能藏、所藏、我爱执藏。因相里有等流习气,也就是名言种子。异熟识有变异、异时、异类这三种情况。所以,我们把“种子生现行,现行熏种子”,这个道理弄明白之后,就知道我们身心世界是怎么变出来的。
一、种子的体性
【音频:06:01—31:15】
左右滑动查看更多
“《成唯识论》把‘种子’界定为‘本识中亲生自果功能差别’。那就是说:种子是摄藏在阿赖耶识中的、能亲生一切染、净、善、不善、无记色、心诸法自果的功能差别。”
善、恶、无记的色法、心法等等,都是由种子决定的。所以“种子隔年留,因缘前世修。”要想来世有一个好因缘的话,这一生就要广结善缘。
我们看下面一段。“种子有‘有漏种子’和‘无漏种子’之别。有漏种子是杂染法,与赖耶异熟识体性类相同,为赖耶相分,为赖耶所摄藏;但无漏种子是清净纯善之法,不与赖耶异熟识体同一性类,非赖耶相分,只寄存于赖耶识中。”
有漏种子和无漏种子的区别:无漏种子只是寄存在那里,有漏的种子是跟赖耶的体性相同的。我们每一个人阿赖耶识里面都存着善种子和恶种子,种子感果的时候需要因缘,这个因缘有时候也不是自己能决定的。
我们阿赖耶识里面,无始劫以来储存的烦恼的种子是很多的,所以要“亲近善知识,听闻正法,如理思惟”,如理思惟这是最重要的。闻慧之后一定要有思慧,深入地思考。如果你不深入地思考,面对境界的时候没有力量,我们那个贪嗔痴的习气一下子就爆发出来了。
接下来,这个“无漏种在赖耶中,日益强盛,待诸缘具足,始能现行,至究竟位,销毁一切有漏种子,生起无漏庵摩罗识,取代赖耶及异熟识,摄持一切无漏种子”。
这个“庵摩罗识”是真谛法师翻译的,这个名字就是无垢、清净的意思,也叫“如来识”。玄奘大师认为,到了第八地的时候,不藏有漏的种子了,全部藏无漏的种子了,没有这个藏识了,就不叫阿赖耶识,这时候叫异熟识。所以真谛法师翻译的“庵摩罗识”也叫第九识。玄奘大师讲,成佛之后就叫“大圆镜智”好了。
“六七因上转,五八果上圆。”第六识和第七识在初地菩萨就可以转,前五识和第八识要到佛位才能转。
“又种子具备何种特性,始能作诸法的亲生功能?《摄大乘论颂》云:‘刹那灭俱有,恒随转应知,决定待众缘,惟能引自果。’”
唯识讲到种子,讲得很细的。种子有哪几个特点呢?有六个方面。
第一个是刹那灭。
我们的种子刹那刹那地生灭,表示“无常”。其实我们的果报体,包括我们内在的身心和外在的器世间都是在刹那生、刹那灭,这都是由种子决定的。
第二是“果俱有”。
“果俱有种子与所生的自类现行果法,是同时和合存在,现行再生种子也是同时和合存在,所谓种生现,现熏种,‘三法展转,因果同时’”。好比我们点蜡烛,蜡烛里面的灯芯生出一个火焰,火焰生燋炷。这三者的关系就很像种子熏现行,现行熏种子,种子又生现行。它是往返的。
第三是“恒随转”。
种子在阿赖耶识摄持的情况下,刹那生,刹那灭,前念生,后念灭,灭了又生,是前后相续的、恒随转的,不离开阿赖耶识的。
第四是“性决定”。
“性决定,指种子决定能生同性现行。”就是讲,这个种子感什么果,它是不会错乱的,什么样的种子,生什么样的果。
第五是 “待众缘”。
“待众缘,有为法不会孤起,必待众缘。种子也是有为法,所以种子的现行,也必待增上缘和合。” 这个种子感果,也属于因缘果报,一定要有“缘”。就像你种一棵苹果树,种子种下去,要长上几年才能挂果,不是当下种下去,当下就长苹果出来。
第六是“引自果”。
这个“引自果”,比如这个眼耳鼻舌身意,每个人都不一样,有的人眼睛特别好,有的人耳朵特别好。每个人的六根种子不一样,它的因缘不一样。

二、种子的由来
【音频:31:16—39:55】
左右滑动查看更多
种子从何而来?唯识诸师各有不同说法,总结起来,可成三派:
第一、唯本有说
“护月等论师主张一切有漏、无漏种子,本有的,不从熏习来的”。
第二、唯新熏说
“难陀论师,主张一切有漏、无漏种子,皆由无始时来,现行熏习所生。”
第三、本始并有说
“护法依《瑜伽师地论》有二种姓说‘本性住种姓’是本有种;‘习所成种姓’是新熏种,亦名始有种,折衷‘惟本有说’及‘惟新熏说’,认为种子的由来,有的是本有的,有的是新熏的,亦名始有种。”
前两种呢都不完美。打比方,你种子是本有的,那就否定了我们这一生修行的作用了;第二种,种子如果仅仅是新熏的,有什么过患呢?那成佛就有困难了。因为成佛,佛陀告诉我们要经过三大阿僧祇劫,那你没有本有的种子,仅仅靠新熏,这一生熏了不可能这一生成就的。
所以,护法论师认为种子“本始并有说”。“无始时来,第八识中,法尔具有本有种子,能生一切有漏、无漏诸法;又无始时来,前七识一切见、相现行后,再熏习其气分于赖耶中,成为习气新熏种子,待缘成为后时生起现行的功能。所以护法‘本始并有说’才是合理。”以后如果想彻底通达,《瑜伽师地论》是一本最好的教材。

三、种子的类别
【音频:39:56—42:53】
左右滑动查看更多
种子依凡圣的差异,有“有漏种子”和“无漏种子”的区别。
有漏的种子,是我们凡夫没有智慧的情况下,受烦恼的影响,熏习了很多的贪嗔痴的种子。无漏的种子呢,我们有戒定慧了,是纯善的了,是没有过患的了。
“有漏的种子分两类,一个是名言种子,一个是业种子。”这个名言种子有表义名言,表义名言也就是第六意识所熏习的。显境名言的习气是前七识所熏的,它主要是见分和相分的种子。我执习气就是俱生的我执,后天熏习的叫分别我执。
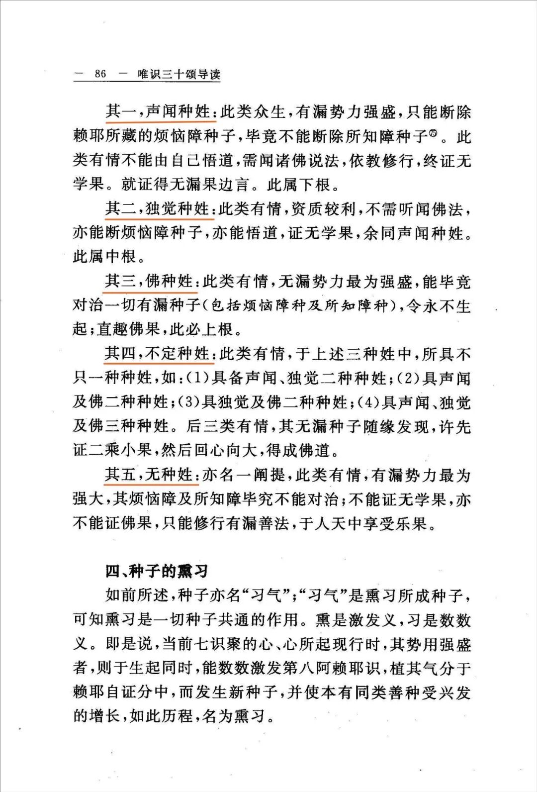
唯识家就有情所具种子功能的差异,把一切有情分成五类,即五种种性:声闻种性、独觉种性、佛种性(菩萨种性)、不定种性和无种性。

四、种子的熏习
【音频:42:54—54:28】
左右滑动查看更多
种子本身也有一个别名,就叫习气。“习气”是熏习所成种子,可知熏习是一切种子共通的成因。诸法之中,何法具能熏条件?何法具所熏条件?《成唯识论》提出了「所熏四义」:
一、坚住性。
是指阿赖耶识的自证分来说的。“只有那些始终一类、相续不断、能够摄持种子功能的存在体,才能有所熏的可能。”
二、无记性。
“所熏之体,应是无覆无记性,因为善法、恶法,其性强烈,如沉麝、蒜韭等,不能受熏,如极聪明、极顽劣者,亦不受熏。”受熏的阿赖耶识它是无覆无记的,不是善也不是恶,善来了它也受熏,恶来了也受熏。
这里举一个例子,麝香、大蒜、韭菜的味道特别重,其他的味道再去熏它不容易,它熏别人容易。就像太聪明的人叫世智辩聪,你想熏陶他,他不受你熏。所以弘法利生的时候,释迦佛陀也只度有缘的人。
三、可熏性。
“所熏之体,其性应是虚疏不实的,方能有所容受。此简别与第八识相应的遍行心所及真如实体。”这可熏性,也是指阿赖耶识的自证分来说的。
四、与能熏共和合性
“所熏之体,必须与能熏体同时、同处、不即、不离。”在同一个时间、同一个处所,它能和合在一起才能熏。所以我们在三宝门中修学佛法也是一样,不要离开三宝地,我们就常年地在这儿熏,常年地熏,才能把我们熏得有点道气。
何法具能熏条件(能熏四义)?
一、有生灭。
有生灭变化的诸法,才能有作用;有作用才能熏生新种,才能够熏长旧种,令它的这个力量能增长。
二、有胜用。
能生的法除了有生灭之外,还必须有殊胜的作用,能引发习气,才有这个能熏的作用。
所以,在佛门当中时间久了就会发现,如果你特别用心做某一件事,不管是学早晚功课、唱念、坐禅、听经,你真正很用心去做,有时候会激发宿世的善根种子,一旦种子被激发出来之后,就会有欢喜心,感觉到不难,好像一下子开窍了一样。
三、有增减。
有生灭、有胜用外,还要有增减变化,摄持习气,方是能熏。
四、与所熏和合而转。
“除上述三条件之外,能熏还必须与所熏为同时、同处、不即、不离、和合相应,才是能熏。”
此能熏体,即前七识的心、心所要现行才能产生能熏作用。现行须藉四种因缘:
第一个叫因缘,因缘就是种子。
第二个叫等无间缘,就是讲每个心识,前念生、前念灭、后念生,念念相续不间断。
第三个叫所缘缘,就是它的所缘境。
第四个叫增上缘,就是它客观的一些条件。
打比方这个种子种到土地里,增上缘就是土地、水分、空气、阳光。种子放在抽屉里,它不容易发芽,放在干燥的地方也不容易发芽。所以说,我们每个人的业种子有善的、有恶的,它要碰到各种各样的因缘才能发芽。

【音频:54:29—结尾】
左右滑动查看更多
三者是能缘的行相。阿赖耶识有三种不可知:
一者是所缘的一些执受(种子和根身)不可知;二者是所缘的“处”不可知,就是器世间;三者是能缘行相的了别作用不可知。
这个阿赖耶识很微细的,不要讲我们凡夫不容易明白,就是二乘圣人都不一定明白。所以说“阿陀那识甚深细”,佛跟二乘都不说阿赖耶识的。我们不懂的时候,相信就对了。
唯识四分说:
下面看四分说。护法菩萨立的四分说,就是相分、见分、自证分、证自证分。这里举一个例子,相分好像是一块布,见分好比是一把尺子,“证自证分”犹如能知所量长短的智慧,“证自证分”就犹如能证明量度结果正确无误的人。
“四分说”有它的可行性,我们每次做什么事,知道这是相分、这是见分,然后那个觉知是自证分。不怕念起,就怕觉迟,我们修行始终要有正意念,这就是修行的状态。如果失去了正念,完全是见分和相分两个在干仗,如理思惟不发挥作用,就偏离轨道了。
下面说到共业不共业的问题。
第一种是共中共,山河大地我们大家都是共业,你中有我,我中有你,这个世界有你的业,也有我的业。
第二种是共中不共,比如田宅、衣服,个人的生活用品等,这个虽然是器世间的事,但是属于你个人所用,就是不共。
第三种是不共中共,就是指扶根尘,包括我们身体在内,因为我们的身体也是别人的相分,别人的身体也是我们的相分,虽然好像他是他,你是你,但是也有共的地方。
第四种是不共中不共,比如你的眼耳鼻舌身意这个五色根是你的根,每个人的业力不一样,具有不同的效果。




